服务热线
18971653633
微电网是包含分布式能源和负荷的中、低压交/直流电力系统。根据微电网与大电网的连接关系,微电网可分为独立型和并网型两类。其中,独立型微电网与大电网之间没有电气连接,且仅运行于孤岛模式;并网型微电网作为一个可控单元与大电网连接并可工作于并网模式与孤岛模式。
微电网EMS具备对光伏、储能、配电系统、柴油发电进行综合监测、分析、控制的系统模块,主要功能包括:数据采集与处理、报警处理、控制和操作记录(包括人工操作、控制器自动控制、电网能量管理系统自动控制、电网稳定控制、互动服务、优化调度、 安全校核、源网荷储协同优化、负荷管理等)、管理功能、控制和操作(具备各种模式光储、 光柴储、柴储、风光柴储等多种模式无缝切换控制功能,切换时间不超过 20ms 等)、在线统计计算、画面显示功能、人机接口功能、通信接口、系统的自诊断和自恢复、维护功能、权限管理等。
高速公路服务区"光储充+"微电网,是基于微电网的有的是,通过风光互补系统、储能装置、能量转换装置、负荷、监控和保护装置等组成的小型发配电系统。该系统可以工作在并网和离网两种模式下,具有高度的可靠性和稳定性,能够实现电力自发自用、余电上网,帮助各种新能源汽车在调整公路场景下实现多种形式的能源获取,同时能够减少高速公路服务区高昂的电费开支,并为高速公路服务器增加新的利润增长点。
系统的成熟性:在设计过程中,应充分考虑采用技术的成熟性,对不够成熟的产品和技术将不予采用,这对于保证系统的可靠运行具有重要的意义。即采用的技术和产品是经过多次实际考核的,采用后,安装调试完毕后,即能正常运行。
系统的经济性:有效地控制智能化系统建设成本是系统设计应考虑的一个重要因素。不仅要达到系统设计的技术要求,同时也要在合理地范围内控制系统成本,即追求最高的性能价格比,达到功能而其价格是合理的,或者说同类产品中,价格是较优惠的。
系统的开放性:系统设计应采用和遵循国际标准化组织的工业标准,使建成后的系统是一个开放的系统,不仅具有良好的可扩充性和灵活性,而且具有很强的兼容性和可移植性,使系统在运行过程中便于维护,具有更长的生命周期。
系统的可管理性:系统建成后,应具有良好的可管理性。尤其是计算机网络系统,它是整个信息传输的基础,也是各子系统得以正常运行的保障,必须要有切实可行的管理措施及网络安全措施,来保证系统高效、可靠、安全地运行。
系统的可靠性:设计过程中将采取有效的措施来保证系统的可靠性,包括提高系统的冗余能力,增加关键设备的容错性等。即出故障的概率很小,万一出故障后,停机维修的时间很短。
系统的先进性:在设计的当时是先进的,以保证在相当一段时间内,系统不致被淘汰。在保证成熟性和经济性的前提下,尽可能的先进。
1)系统采用四层架构,分别为:采集层、传输层、服务层和应用层。其中采集层负责采集所有设备的数据,传输层主要负责将设备采集的数据上传到服务端,服务层主要为系统核心层,包括数据的存储、计算;应用层主要负责系统的业务实现和展示。
2)系统采用具备边缘计算能力的通讯管理机采集和传输数据。根据采集的设备种类较多和数据量较大,在采集层使用通讯管理机将数据进行集中采集,统一发送到服务端。通讯管理机带边缘计算能力,可以辅助计算相关数据后,再打包传输到服务器,减轻服务器的通信和计算压力。
3)系统采用组态方式绘制系统图。系统支持用户根据实际监控需求绘制主系统图、网络拓扑图等,并可将采集的数据直接关联到系统图上,大程度地支持用户自由编辑和配置。
4)系统具备并网和孤岛两种模式控制算法,并且可以控制两种运行模式之间的平滑切换。
5)系统可以对负荷用电进行长期和短期的预测,通过预测分析实现对微电网系统的高级能量管理,使之达到高效安全运行。
6)系统支持跨平台运行,可部署在windows、linux等操作系统上运行,也支持全国产化的平台。
2)运行寿命指标
3)实时性指标
4)准确性指标
5) 系统负载率指标



1)实时数据

事件数据主要是指产生的报警数据,如模拟量设定了上下限,如果实时数据超过上下限的界值,就会产生事件数据;如开关量发生了变位,也会产生事件信息。事件信息为主动触发,主动上传到平台。事件数据上送的优先级为最高优先级。事件数据上传工作示意图如下:

断点数据是指产生通讯故障或者服务异常,采集端网络发生故障连接不到服务器,或者GPRS流量使用完,或者服务器停止工作,此时设备采集到的数据不能顺利上传到平台,就会存储到网关设备中,待网络通信恢复正常后,设备会将此类数据继续上传到平台中,以保证数据的完整性。断点数据上传工作示意图如下:


上图中简述了数据存储系统中对数据进行裂变,按照时间、功能和项目进行拆分的示意图。
远程控制是指由WEB客户端操作人员下发控制指令,经由前置通讯服务器转发给目标的设备执行的动作。远程控制的内容,在本次系统中我们设计增加模拟量的输入和开关量的输入。为保证每个控制指令的正确操作,增加安全性和可视化效果,每个操作都会记录到系统数据库,下发指令的权限也会根据系统权限进行匹配。控制结果以实时画面的形式显示在当前系统中,供操作人员观察。下图为远程控制指令由WEB前端触发到设备执行过程的流程示意图。

为满足系统建设的要求,所有需要采集的设备需要具备通讯接口、通讯协议文本。所有采集点信息必须有明确的文档记录,并按系统要求进行布线和施工。对与既有设备无法提供通讯接口或者通讯协议的部分,根据现场条件适当加装设备以达到采集目的。
(1)各风电、光伏逆变器信息(发电状态、功率,交/直流断路器状态,直流侧电压、电流,交流三相电压、频率、电流,温度,各类报警信息等);
(2)储能变流器信息(充放电状态、功率、交/直流断路器状态,直流侧电压、电流,交流三相电压、频率、电流,温度,各类报警信息等);
(3)电池管理系统信息(充放电状态、功率、接触器状态,SOC、SOH,直流侧电压、电流,单体电池电压、温度,各类报警/保护信息等);
(4)并网配电柜各多功能电表信息(相电压、线电压、三相电流、有功/无功功率、视在功率、功率因数、频率、有功/无功电度等);
(5)用户配电柜各多功能电表信息(相电压、线电压、三相电流、有功/无功功率、视在功率、功率因数、频率、有功/无功电度等);
(6)储能户外柜信息(空调信息、消防系统信息);
(7)柴油机系统(运行模式、功率、交流断路器状态,交流相电压、线电压、三相电流、有功/无功功率、视在功率、功率因数、频率、有功/无功电度等);
(8)氢燃料电池系统(运行模式、功率、交流断路器状态,交流相电压、线电压、三相电流、有功/无功功率、视在功率、功率因数、频率、有功/无功电度等);
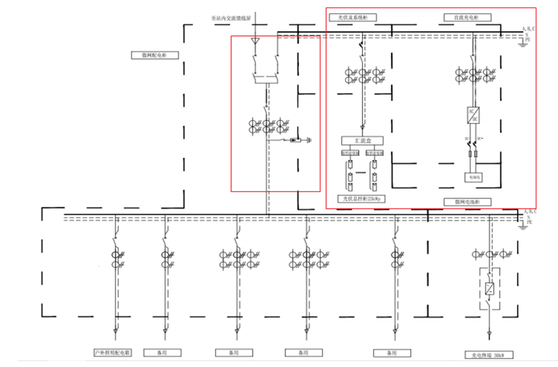
微电网典型配置如下:
微电网典型结构图如下:
1) 光伏系统
2) 储能系统

ESS-466KWH-233KW-MV | |
| 一、直流侧 | |
1、电池规格 | LFP 3.2 V / 280 Ah |
2、成组方案 | 52S 1P |
3、标称电量(kWh) | 46592 ( 46592 Ah ) |
4、运行电压范围(Vdc) |
|
| 二、交流侧 | |
1、额定功率(kW) | 250 |
2、最大输出功率(kVA) | 250 |
3、额定并网电压(Vac) | 400 |
4、额定电网频率(Hz) | 50 / 60 (可调) |
5、功率因数 | > 0.99 (@额定输出功率) |
6、THDi | < 3% (@额定功率) |
| 三、常规参数 | |
1、尺寸(宽 × 深 × 高mm) | 2500 × 1400 × 2200 |
2、防护等级 | IP54 |
3、工作环境 | -20 ~ 45 ℃; ≤95% (无凝露) ; 4000 m (> 3000m 降 额) |
4、电池热管理方式 | 液冷 |
5、通讯方式 | RS485, Ethernet, 4G |
6、消防系统 | FM-200气体灭火系统 |




序号 | 一级菜单 | 二级菜单 | 三级菜单 | 内容 |
1 | 数字大屏 | \ | \ | 实时显示高速各服务区的微网运行状态、负荷、流量和报警、运维等信息 |
2 | 配电系统 | 运行概况 | \ | 显示配电站点的用电量、电费、负荷、变压器能耗等数据 |
3 | 主系统图 | \ | 显示用户上传的站点配电一次接线图,并可进行远程开合闸操作 | |
4 | 设备监测 | \ | 显示各站点回路的对应监测数据的实时采集曲线图 | |
5 | 电量统计 | \ | 显示站点回路的分时电量数据或日、月、年用电量数据 | |
6 | 电费统计 | \ | 显示各站点的各类电费数据 | |
7 | 重点设备 | \ | 显示变压器、直流屏数据 | |
8 | 负荷分析 | \ | 显示各站点设备的实时负荷排名以及负荷数据 | |
9 | 需量分析 | \ | 显示各站点的最大需量数据以及最大需量产生时间的分布玫瑰图 | |
10 | 光伏系统 | 运行概况 | \ | 显示光伏站点的发电量、辐照量、co2减排量、装机容量、功率、环境温湿度、当前风速等站点数据 |
11 | 主系统图 | \ | 显示用户上传的光伏一次接线图,并可进行远程开合闸操作 | |
12 | 设备监测 | \ | 显示光伏站点回路的对应监测数据的实时采集曲线图 | |
13 | 发电统计 | \ | 显示光伏站点的发电数据 | |
14 | 收益分析 | \ | 显示光伏站点的收益数据 | |
15 | 离散率分析 | \ | 分析每个组串的离散率,并通过离散率诊断光伏组串运行状态 | |
16 | 对标分析 | \ | 设定目标设备,其它设备与目标进行比较,分析差异 | |
17 | 储能系统 | 运行概况 | \ | 显示储能模块的电气状态 |
18 | 主系统图 | \ | 显示用户上传的储能一次接线图,并可进行远程开合闸操作 | |
19 | PCS状态 | \ | 显示PCS设备的数据概览 | |
20 | BMS监控 | \ | 显示BMS设备的数据概览 | |
21 | 单体电池 | \ | 显示单体电池的实时采集数据 | |
22 | 消防监控 | \ | ||
23 | 充放记录 | \ | 显示各站点的充放电数据报表 | |
24 | 充电桩系统 | 运行概况 | \ | 显示充电系统的电气状态 |
25 | 主系统图 | \ | 提供组态化的电气图和运行图,直观反馈各设备的运行状态 | |
26 | 设备监测 | \ | 监测各充电桩的电气数据 | |
27 | 充电记录 | \ | 记录充电枪的运行状态,充电记录 | |
28 | 收益统计 | \ | 统计充电桩收益信息 | |
29 | 能量管理系统 | 设备控制 | \ | 提供:开关、逆变器、储能等模块的手动和自动控制功能 |
30 | 控制记录 | \ | 记录控制微网各模块的信息,方便追溯 | |
31 | 模式管理 | 策略配置 | 配置微网运行模式,主要提供并网和离网两种配置模式,支持手动切换和自动切换 | |
32 | 模式记录 | 记录微网运行状态和模块切换的信息,方便追溯 | ||
33 | 智能分析系统 | 负荷预测 | / | 基于历史数据,提供系统内短期、超短期负荷预测 |
34 | 费用分析 | / | 结合微网发电、用电数据,综合分析能源费用 | |
35 | 运行分析 | / | 基于微网所有模块运行状态和历史数据分析,反馈微网运行效率和改善建议 | |
36 | 运维管理 | 待办事项 | / | 在待办事项中,用户可查看当前登录账号的所有待办事项;其中,日期标位红色代表那一日的工单有未完成项,反之,如果那一日的所有工单全部完成并确认后,会显示为绿色 |
37 | 巡检管理 | 巡检计划 | 用户可进行单次、月常或周常的巡检计划的新增、修改、删除等操作 | |
38 | 巡检任务 | 可查看已有的巡检任务的详情与进度 | ||
39 | 巡检记录 | 可查看所有的已完成的巡检记录 | ||
40 | 报修管理 | 报修任务 | 用户可进行报修计划的新增、修改、删除等操作 | |
41 | 报修记录 | 可查看所有的已完成的报修记录 | ||
42 | 抢修管理 | 抢修任务 | 用户可进行抢修计划的新增、修改、删除等操作 | |
43 | 抢修记录 | 可查看所有的已完成的抢修记录 | ||
44 | 工单管理 | 工单任务 | 用户可在此对各个巡检工单、报修工单、抢修工单进行操作 | |
45 | 派单记录 | 可查看所有的历史与实时派单记录 | ||
46 | 工单记录 | 可查看所有工单的运维详情、工单进度、人员或车辆的运维轨迹回放以及运维人员所反馈的附件下载 | ||
47 | 运维组织 | 人员管理 | 用户可管理“运维管理"功能中的人员权限 | |
48 | 班组管理 | 用户可管理“运维管理"功能中的班组信息 | ||
49 | 车辆管理 | 用户可管理“运维管理"功能中的车辆信息 | ||
50 | 任务模板 | / | 配置任务的模板,节省任务的创建时间 | |
51 | 报表系统 | 运行参数报表 | / | 提供设备级的运行状态记录,支持导出 |
52 | 用能报表 | / | 提供日、月、年等多维度的用能统计报表,支持导出 | |
53 | 费用报表 | / | 提供多维度的费用统计报表,包括支出与收益,支持导出 | |
54 | 告警系统 | 预警检测 | / | 根据智能模型,自动判断站点的设备运行情况,并对其作出风险判断 |
55 | 实时告警 | / | 可查看单个站点或多个站点的实时的未操作的报警信息 | |
56 | 历史告警 | / | 可查看单个站点或多个站点的已操作的历史报警信息 | |
57 | 告警统计 | / | 统计单个站点或多个站点的告警类型占比、告警时间段占比、告警设备占比等信息,可自选查看的数据周期 | |
58 | 档案管理 | 站点档案 | / | 配置平台的站点档案 |
59 | 网关档案 | / | 配置站点的网关档案 | |
60 | 设备档案 | / | 配置站点的设备档案 | |
61 | 视频档案 | / | 配置站点的视频档案 | |
62 | 监控拓扑 | / | 配置站点的监控拓扑树菜单 | |
63 | 能耗拓扑 | / | 配置站点的能源拓扑树菜单 | |
64 | 系统管理 | 数据字典 | 采样指标 | 配置平台指标码信息 |
65 | 指标分组 | 配置平台指标码分组信息 | ||
66 | 设备类型 | 配置平台设备的类型及各项属性 | ||
67 | 电价方案 | 可配置在新增站点档案时,所需要选择的各站点的电价方案 | ||
68 | 通知类型 | 可配置用户的通知类型 | ||
69 | 用户通知 | 可配置每个用户的各类通知的启用状态 | ||
70 | 能源类型 | 配置平台中站点的能源类型 | ||
71 | 系统参数 | 数据库配置 | 配置平台的主副数据库源,无需通过修改配置文件来修改平台数据库链接 | |
72 | 消息队列 | 配置平台的消息队列连接信息 | ||
73 | 登录背景 | 可自由配置平台登录页的版权信息、上线时间、登录背景图、登录页logo以及web图标 | ||
74 | 短信配置 | 配置平台告警短信的模板的信息与参数 | ||
75 | 资源配置 | 配置菜单的资源路径 | ||
76 | 个推配置 | 配置平台个推信息 | ||
77 | 大屏配置 | 支持用户自行绘制的组态大屏 | ||
78 | 萤石云配置 | 配置萤石云摄像头信息 | ||
80 | APK配置 | 配置APK安装包信息 | ||
81 | 用户管理 | / | 配置用户账号信息,以及该账号关联的站点以及显示的左上角logo图片 | |
82 | 角色管理 | / | 配置账号所属的角色信息,并可给角色自定义授权平台各功能的使用权限 | |
83 | 菜单管理 | / | 配置平台的左侧菜单 |
支持与现有电力计量及监控系统进行数据交互。实现对配电房各类运行电气信息、开关状态信息、保护系统运行状态等各类数据接入与集中监测,主要监测信息包括运行电气量数据,如设备电压、电流、有功、无功等状态等信息,如刀闸/开关状态数据开、合、接地等;保护装置动作信息,如短路保护、过负荷保护、在线测温保护等。
1)配电监控大屏

2)配电首页

3)主系统图
显示用户上传的配电一次接线图,并可对图上显示设备进行远程开关、合闸等控制。

以曲线的形式显示各回路说采集到的电流、线电压、相电压等数据的采集值,并将对应最大值、最小值、平均值以表格在图表下方进行分析展示。

5)重点设备

6)报告管理
配置自动生成月度报告的内容组成部分以及数据源,配置好后即可生成报告以供在线浏览或是下载至本地浏览。

7)报表管理
可配置并显示站点的负荷或电参原始值报表。

负荷报表

1)光伏首页
在“光伏概览"中,可查看单个站点的当前辐射量、环境温湿度、当前风速;日、月、年的发电量、节煤量、CO2减排量、辐照量;每日每时段发电量与辐照量的对比曲线图。

2)主系统图
显示用户上传的光伏一次接线图,并可对图上显示设备进行远程开关、合闸等控制。

3)设备概况
在“设备总览"中,可查看单个站点中所有的逆变器的信息,以及采集的日发电、瞬时功率数据,并可通过点击单个逆变器的名称,跳转显示该逆变器的详细数据信息。

在“设备监测"中,上部分可查看单个站点下,单个逆变器的电参曲线图。

4)运行分析
在“发电分析"中,用户可查看单个设备的日、月、年的发电量数据。

在“发电效率"中,用户可勾选单个站点下的多个设备(最多4个),查询生成曲线图,以供对比分析。

在“IV诊断"中,用户可查看单个组串发电情况,并查看每个组串中的逆变器的IV曲线以及逆变器信息。

5)统计报表

发电月报
1)储能主页
可查看站点的储能信息概览。

2)主系统图
显示用户上传的光伏一次接线图,并可对图上显示设备进行远程开关、合闸等控制。

3)pcs状态
显示每个站点的PCS设备信息,如当前状态、功率曲线以及各项遥测数据等等。

4)BMS监控
显示每个站点的BMS设备的SOC信息、告警状态等。

5)单体电池
显示各站点的电池簇中的单节电池实时信息,包括电池状态,电压,温度。

对充电桩的充电设备的运行状态数据进行实时监测,包括充电设备的在离线情况、运行状态、电压、电流、充电时长、充电量等数据。以图表、曲线、一次图等方式,监测充电桩的运行情况和统计信息,包括:累计充电状态、充电功率、电压、电压等信息。根据有序充电策略,对充电桩的充电状态和充电功率进行控制。通过设置预警阀值,对充电设备和电池的过压、过流、过温及其它异常状态进行预警提示。并支持自动检测充电设备故障情况,进行自动远程启停充电设备,最快时间应对,保障用户和充电设备的安全。


1)开关控制
2)逆变器控制
3)储能控制
4)离网控制


5)并网控制


智能告警实现告警信息在线综合处理、显示与查询,支持汇集和处理各类告警信息,对大量告警信息进行分类管理和综合/压缩,利用形象直观的方式提供全面综合的告警提示。
能够通过事件告警监视系统运行,及时发现异常状态。针对系统运行过程中产生的运行参数越限(流量、温度、电流、功率、压力等)、能耗超标越限、系统故障(表计通信链路异常、表计/设备自检故障等) 等异常告警类型情况进行实时告警。系统检测到告警信号后进行告警,告警按严重等级采用不同的语音等方式警示严重程度,主动推送相应报警界面,提醒管理人员实时干预和处理,保证能源供应系统的安全稳定运行。
用户可在“预警预测"中,将监测站点的各个回路的检测数据与参考标准数据进行检测周期内比对生成偏离模型,将监测站点的各个回路的检测数据通过人工智能判断数据波动幅度生成狼牙模型,从而对回路进行风险评估;在“实时报警"与“历史报警"中分别查看报警信息;在“报警统计"中,通过对遥信、遥测、录波以及视频的告警数据的回放,还原事故的发生,分析事故产生的原因。

预警预测

历史报警

视频监控模块主要是将园区内安装在各位监控点的摄像头数据接入到系统中,进行统一的管理。通过该模块,用户可以全局掌握监测点的安全,也可以通过历史视频还原历史现状,为更好的做到安全管理提供技术支撑。
视频监控的接入有两种方式:1)利用摄像头自带的云功能,系统与视频云厂家进行对接,从云端获取视频的数据;2)园区内自建视频服务器,系统与视频服务器进行对接,获取视频流。
视频档案主要用来管理视频的配置信息,包括:设备号、设备名称、播放地址、连接信息等。用户配置完视频档案后,系统即可根据配置档案中的连接信息,获取到相应的视频数据。

实时视频根据选择的摄像头及时从云端或者视频服务器将视频流拉出,供用户查阅。


历史视频是指存储在云端或者视频服务器上面的历史记录,用户可以通过设定查询时间和设备将历史存储的视频拉出,并在系统上查阅。


主要用于安装前置通讯服务、消息中间件、WEB服务,是整体系统的核心组成部分。
用户安装部署数据库服务,主要是存储系统的各种数据。
与数据库服务器配置一致,作为备份服务器,通过热备的方式实时的将数据库的数据同步到备份服务器,保证数据存储两份,解决系统的容灾。
有条件的情况下,可以使用共享存储做双机热备。也可以增加服务器,以集群的方式提供高可靠服务。双机热备是指当一台服务器出现故障时,可以自动切换到另一台服务器,保证服务可以不间断。集群是指将同一功能的服务,部署在多台服务器,以分担服务压力过大的问题。另外,也可以在某一台服务器故障时,不会影响到其它服务器的正常运行,保持服务的可持续。

11.3 软件配置
序号 | 分类 | 规格 | 备注 |
1 | 操作系统 | Windows Server 2019及以上版本,x64 简体中文 | 安装于数据库服务器、通讯服务器、数据库备份服务器 |
2 | 杀毒软件 | 根据需要采购 | 可选 |
3 | 应用 | JDK 1.8、Tomcat 7.0 | 必选,开源 |
4 | 数据库 | Mysql 5.7 | 必选,开源 |
序号 | 分类 | 规格 | 备注 |
1 | 网络带宽 | Internet必须具有独立固定IP,网络带宽要求在20M以上(根据设备接入量和平台访问量适时增加带宽) | 必选,为保证系统运行效果,尽量专网专用,独享带宽,不要将专网共享给其它场景使用 |
2 | 域名 | 建议申请购买公司级域名 | 可选 |